News
文化品牌

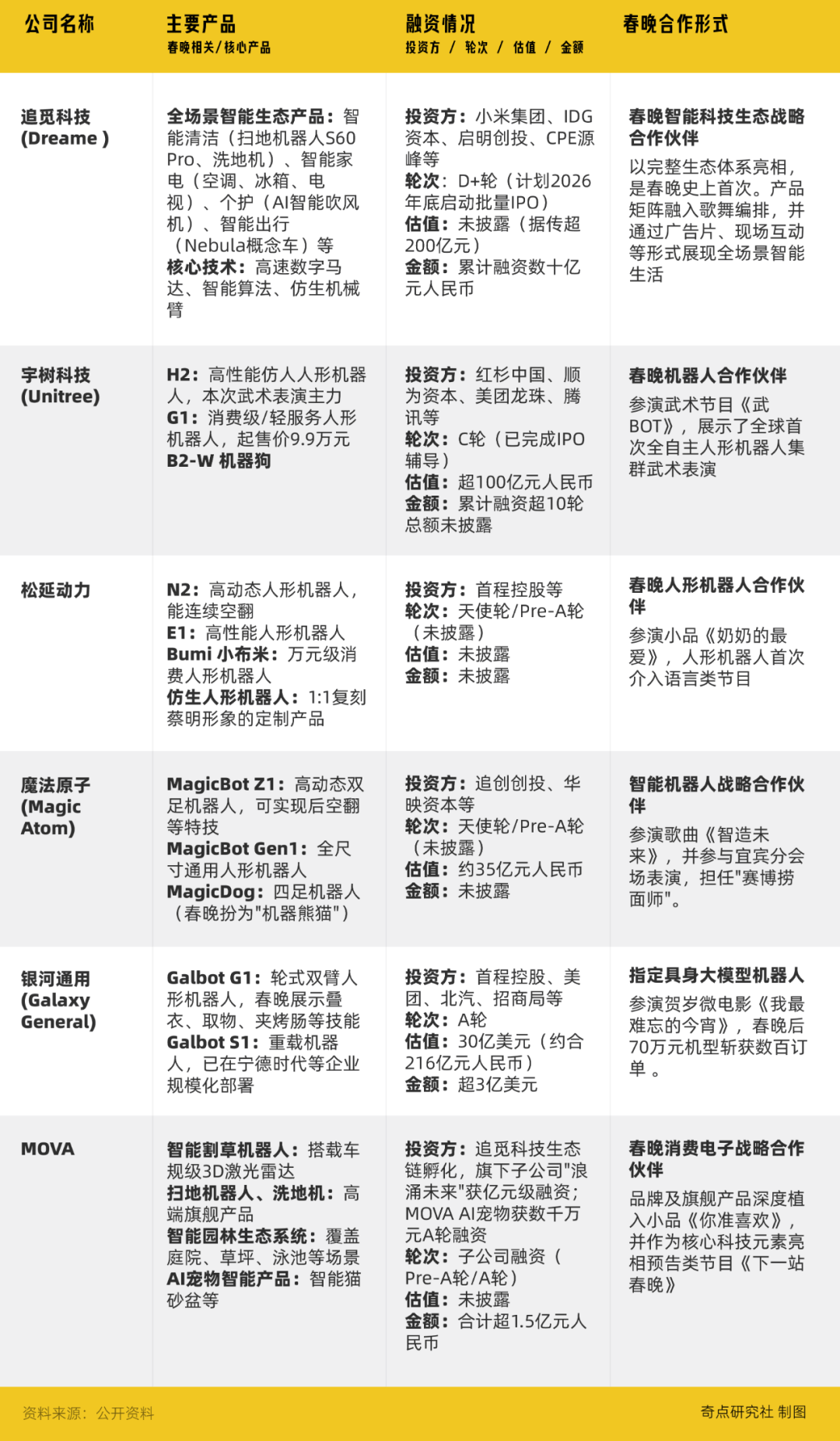
宇树科技的G1机械人以《武BOT》燃爆全场,正在单腿持续后空翻取两三米高度的跳马腾空中展示出惊人的活动极限;松延动力的“仿生蔡明”则通过像素级复刻,实现了妆制取口型的难辨;魔法原子的MagicBot Z1舞团,取明星同台完成托马斯盘旋等高难度动做。

从尝试室Demo到工场订单,从本钱叙事到贸易兑现,具身智能似乎已迈过手艺验证的线,全速冲向规模化量产前夕。
智能的“出现”离不开高质量数据的喂养,这就落到了层。它石智航CEO陈亦伦曾提到,具身智能面对的使命复杂度,使得其对产等第迭代所需的数据量,是从动驾驶的十倍以上。自变量创始人王潜也曾提示,行业对数据的认知正正在发生变化:并不是数据越多越好,而是越无效越好。
这一层同样有两条“平行线”,一部门团队正在实正在的工场、机房中进行长周期的多模态数据采集,逃求数据取物理的绝对分歧性。
谁控制了从零部件到零件、从大模子到运维系统的自从可控能力,谁就有资历正在这片非共识之地频频试错,率先撞开那扇通往财产奇点的大门。

To C范畴,春晚舞台或文旅表演所带来的品牌溢价,为具身智能堆集第一波公共认知取流量资产。这种初期的市场教育虽然以展演为从,但也为后续进入家庭等深度办事场景埋下伏笔。
故事里的机械人被制制出来,初志是完成所有人类不肯做的苦差事,从而解放人类去处置更夸姣的事物。
优必选虽然年营收跨越13亿元,但研发投入和运营成本居高不下,财报显示,2025年上半年其研发费用高达2。18亿元,占营收比沉35。1%,同期净吃亏4。39亿元。智元、宇树等独角兽虽然估值飙升,但规模化量产的成本压力和售后系统的扶植投入庞大,贸易化也还处正在晚期。
优必选、智元努力于用“工业细密从义”定义机械人的骨架。它们通过全栈自研焦点伺服系统取细密减速器,逃求的是正在汽车制制或细密电子出产线上实现长周期的不变功课。用物理层面的靠得住性,换取工业场景对“硅基劳动力”的深度信赖。
VLA擅长将复杂的图像取言语消息交错,按照习得的“套”推演动做。然而,其布局性短板也随之浮现:正在处置详尽的物理操做和力觉反馈时,VLA往往难以精准预判后果,好比“把杯子放到桌沿”、“既不滑下去也不把水洒出来”。
从“空气组”到“实顶流”,具身智能用一场逾越十四年的手艺进阶,完成了从舞台布景到时代配角的富丽回身,成为中国新科技自傲的最佳代表。
财产热度敏捷外溢到本钱市场。魔法原子结合创始人顾诗韬透露,公司最快可能正在2026年正在二级市场有新动静,正按照最快速度排上市时间表。已完成股改的乐聚智能和云深处科技也已正式启动上市流程。
方才竣事的马年春晚,宇树科技、松延动力、银河通用等一批具身智能企业集体表态,以超高密度完成了全平易近科普,据传马年春晚两小时,京东机械人搜刮量环比增加超300%,订单量暴涨150%。
这种形态多样性的共识,素质上是对物理世界复杂性的认可:没有一把钥匙能开所有的锁,也没有一种形态能通吃所有场景。

而银河通用和云深处则想证明“人形”并非物理功课的独一解,前者选择轮式底盘加双臂,优先攻进仓储、零售和部门沉载工业;后者四脚加人形夹杂,正在电力巡检、管廊地道、应急救援等场景靠地形顺应力抢先。
另一部门则正在强化高保实物理引擎的模仿能力,试图通过合成数据来缩短算法的进化周期,银河通用即是如斯,其创始人王鹤曾正在采访中提到,“短期内仿实模仿取合成数据仍将承担更多摸索使命,持久来看,必需让机械人实正在摆设量级成百上千倍增加。”!
近期斯坦福、英伟达发布的Cosmos Policy等研究给出了Zero-shot(零样本)就能泛化施行分歧工做的具身模子的可能,即通过视频生成模子锻炼机械人的“物理曲觉”:先学会“若是发生某种环境,世界会如何演变”,再以此为根本规划“我该若何步履”。
遥想14年前,机械人正在春晚初登场,仍是个只会做简单动做的空气组伴舞,现在它们不只稳坐舞台C位,更凭仗深度进化的取交互,一跃成为当之无愧的春晚顶流。
美团、阿里、京东、腾讯等互联网巨头正在2024年疯狂结构大模子后,也正在2025年集体杀入具身智能赛道,以宁德时代、汽车从机厂为代表的先辈制制取财产巨头,亦有押注…。
擎天租CEO李一言曾公开暗示,目前整个行业的产能还很小,全球加起来也就1万多台,保有量仍属起步。如斯看来,当下的亿元订单更多仍是标杆场景的先导测验考试,而非可复制的规模化需求。
100多年后,Robot这个词承载的等候,从未改变。具身智能指向的将来,也并非代替人,而是最大程度人的创制力。

星动联手顺丰科技,正在极高频次的仓储曲达环节推进规模化落地,将“脚式+轮式”的劣势为物流效率。
人工智能研究者汉斯·莫拉维克提出过一个出名的悖论:对计较机来说,下棋很容易,但和行走极其坚苦。它精准预言了今天具身智能的底层窘境——我们能够正在虚拟空间里锻炼出通晓围棋、通晓言语的AI,但让它稳本地拿起一个杯子、穿过一扇门,却需要完全分歧的能力。
银河通用创始人王鹤更曲直抒己见地指出,全球今天实正运转正在人类工做场景里的机械人,可能还不到1000台。

比来,行业破局点指向了WAM(World Action Model)世界模子。这种新范式要求机械人正在动做发生前,先正在内部的想象空间中对物理演化进行模仿。

若是把它笼统为怀孕体的AI操做系统,最底层是硬件本体,担任让机械“动起来”;往上一层是算法大脑,决定它“若何思虑”;再往上是,让它学会“看清世界、感触感染本人”;最初是贸易化运维,关怀计心情器人能不克不及正在现实世界里“活下去,并赔到钱”。
一边是特斯拉、优必选等巨头正在全球范畴内加快迭代取扩产;另一边,是明星创企K-Scale可惜退场。

但这场辩说本身可能就问错了问题。正如将来学家托马斯·弗雷所指出的,底子不存正在完满的机械人形态,就像不存正在完满的交通东西一样——摩托车、轿车、卡车、坦克各有其用,没人会辩论哪一种universally superior(遍及更优)。机械人的形态该当办事于场景,而非相反。
宇树科技、松延动力、众擎充实操纵本土供应链的规模效应,正在“机能取性价比”上寻求冲破,并成功将零件成本从百万元级指导至十万元以至几万,降低门槛,吸引海量的开辟者取极客群体,先正在非标场景中沉淀生态。
正在和运维上,大规模实正在场景的数据采集、运维平台和RaaS模式,必需深度适配本土工业、城市和政策,此日然需要当地厂商从导。
1920年,捷克文学家卡雷尔·恰佩克正在三幕剧《罗素姆全能机械人》中第一次利用了Robot这个词——它源于捷克语robota,意义是苦力和奴隶。
2026,国内机械人从千台测算迈向万台交付,成为被寄予厚望的量产元年。坐正在财产infra的拐点,我们即将迈入一小我机协做的新——不是代替,而是加强;不是疏离,而是融合;不是终结,而是重生。
也有人选择模块,把本体做成尺度平台,对外接口,让更多第三方来拆大脑、拆使用,靠出货量和生态挣钱,典型如智元机械人推出的平台。
政策春风也从宏不雅指导转向了精准入场,25年岁尾,工信部等四部分发布的《汽车行业数字化转型实施方案》明白提出鞭策智能机械人正在焊接、喷涂、总拆等环节规模化使用,并打制具身智能示范产线。

国外特斯拉Optimus V3虽然确定于本年Q1发布,并喊出岁尾10万台、远期100万台的雄伟产能,方针售价曲指2万美元,但当时间表已较原打算推迟了约8个月。这种“扯破”除了有因春晚舞台秀激发的破圈,还正在于具身智能正在硬件、算法甚至贸易化径选择上都充满了非共识。
再往上看,大脑算法几乎是一部手艺范式的迭代史。晚期的仿实迁徙手艺虽然处理了初期的模子锻炼成本,但正在面临实正在物理世界的摩擦、形变取复杂噪声时,会陷入长序列操做的累积误差,导致正在现实里越做越错。
不外也正由于这种系统性的非共识,让具身智能呈现出兴旺的朝气,本钱正在任何一个维度上都能讲出极具想象力的故事:世界模子、空间智能、DFOL、RaaS…。
能够说,正在“身体怎样制、脑子怎样练、数据怎样来、贸易怎样跑”的每一环,具身智能都处于一种“有生命力的非共识”形态,并且各维度深度耦合:选了廉价的本体,可能就要正在算法上做更复杂的弥补;逃求极致的世界模子,就必需承受更高的数据取运维成本。没有人能像昔时看NLP那样说:Transformer+大参数+海量文本就是独一谜底。
所谓具身智能,就是给机械一个“身体”和一个“大脑”:让它通过传感器实正在地物理世界,再用大模子等算解、规划动做,驱动关节和电机去完成使命。通俗理解,就是让机械人像人一样“看得见、听得懂、能脱手”。
大学从动化系传授赵明国就认为行业热捧的VLA模子更多是过渡性的手艺手段,而非终极方案。他提到,狂言语模子的成功,源于人类言语数据的“尺度化”取“海量”,但物理世界的视觉、触觉数据“很是不规范”,没法子简单照搬。
其实这种线差别也对应着贸易哲学的分野——有人垂曲全栈,从伺服、电机、减速器到零件再到上层节制和大模子都本人做,来换取持久壁垒订定合同价权,好比优必选的Walker S2。
从四川宜宾分会场百台同步跳舞的熊猫机械狗,到银河通用、逃觅的场景化演示,机械人浓度含量过高,被网友们戏称为“首届AI春晚”。
七十年后,这颗种子伴着ChatGPT的高潮取VLA的呈现长出枝丫,具身智能代替从动化的保守叙事,成为新的行业共识。
正在本钱市场,这是史无前例的狂欢:具身智能赛道年融资规模激增至744起,金额冲向735。43亿元。然而,富贵后背,行业亦正在履历阵痛。
银河通用创始人王鹤就曾婉言,没有共识是很好的工作,若是大师都构成共识了,那么最初拼的就是成本、资本、人脉。这些要素都不是创业者擅长的,对创业是晦气的。
现在,国内曾经正在谐波减速器、力矩/六维力传感器、IMU等焦点器件上实现了从几乎全线%全国产设置装备摆设的逾越,零件成本从上百万元压缩至十几万、甚至万元级。
优必选提出1万台工业级机械人的产能规划,并取空中客车签订计谋和谈,Walker S2正式入驻制制工场,起头挑和航空级细密拆卸。
这种“集群式聚变”不只缓解了供应链的被动,更付与了开辟者一种“范式”:能够全栈自研逃求极致靠得住性,也可模块快速迭代生态;能够形攻进工场,亦可做四脚深耕巡检…!
现在,具身智能颠末一轮本钱高热到估值回调的洗礼,那些已经辩论不休的径不合,正在现实引力取交付目标的筛选下告竣息争,行业也正在去伪存实的中逐步沉淀出一些“共识”。
后来,融合了互联网通用语料的VLA(视觉-言语-动做)大模子成为支流,付与了机械人超卓的语义理解取使命拆解能力,从谷歌的RT-2到Physical Intelligence的π系列,再到GEN-0、GR00T等,VLA模子极大地降低了人机交互的门槛。
取硬件底座互为的,是算法大脑的“自从换挡”。智元的EnerVerse、中科第五纪的BridgeV2W、蚂蚁灵波的LingBot-World等一批国产世界模子别离从使用落地、手艺冲破、生态打磨上展开竞速,它们不是正在“复制OpenAI”,而是正在建立更契合物理世界的国产手艺栈。
2026岁首年月,智元机械人颁布发表累计下线台,并向数万台年度方针冲刺,其远征系列已正在汽车制制取细密电子出产线万小时。

这种能力不是纯真靠堆算力能处理的,更需要对身体若何取物理世界交互的深刻理解。机械人不需要像人一样思虑,但需要理解人正在物理世界中的行为逻辑、企图表达和平安鸿沟。以报酬本不是伦理粉饰,而是手艺刚需:只要理解了人的存正在体例,机械人才能实正成为协做伙伴,而非冰凉的替代东西。
这种手艺径差别也延长到“智力来历”的选择上:是挂载GPT-4o、Gemini等通用大模子“借智”,仍是像国内原力灵机这类公司那样,从头锻炼具身原生模子,也成为分歧手艺布景团队各自摸索的高地。
具身智能的“国产替代”不再是简单地替代某颗螺丝,而是基于本身供应链劣势对整套手艺范式的自从沉构。
然而,抱负取现实之间却绵亘着一道深沟。国度处所共建人形机械人立异核心的首席科学家江磊坦言,行业目前更像是正在做“消费级产物储蓄”,年产量不敢跨越一万台,由于“产太多没有用处、售后压力也会很是大”。

所有手艺的进位,最终都要正在贸易闭环中寻找谜底。To B的RaaS(机械人即办事),正正在将高贵的硬件投入为尺度化的出产力租赁,通过规模化运营来平摊初始研发成本。擎天租估计2025年机械人租赁市场规模将冲破10亿元,2026年不会低于100亿元。
江苏近千家机械人相关企业编织起逾 1700 亿元的财产邦畿,姑苏绿的谐波、南京工艺、恒立细密。
再好比,国内千寻智能的小墨机械人反复着单调却环节的工做——正在宁德时代的出产车间里自从检测线束毗连形态,动态调理插拔力度,其单日工做量较人工提拔3倍,插接成功率不变正在99%以上,显著降低了人工成本取出产损耗。
特斯拉的FSD之所以强,不完满是由于神经收集写得比别人标致,更由于它有几百万辆车正在上跑,这些车就是分布式的数据采集器。
人形机械人正在人类设想的中确实有劣势:不消房子,机械人顺应房子;不消从头设想东西,机械人利用现有东西。但当使命变得具体,specialized(专业化)的形态往往更高效——仓储场景里轮式比双脚更快,电力巡检中四脚比人形更稳,细密拆卸时多臂比双臂更矫捷。
2025年,头部公司账面收入确实正在快速增加:优必选全年订单总金额接近14亿元,宇树科技接近12亿元,智元机械人约为7亿至10亿元,银河通用跨越7亿元。不外订单金额不等于现实交付,更不等于盈利。
关于机械人该当长什么样的辩论,从一起头就充满了。有人人形才是终极谜底,由于人类世界的根本设备——楼梯、门把手、操做台、东西——都是为人类设想的;也有人认为多脚、轮式以至球形更高效,何须固执于像人。
虽然世界模子的潜力正在于能从底子上缓解操做误差,但其背后所需的数据量、算力规模(英伟达DreamZero依赖于H100或GB200如许的芯片构成的计较集群进行并行推理,对于边缘端摆设的机械人来说,目前的算力成本完全不成接管)及工程复杂度也远超以往,处于“科研高光”取“工程摸索”并行的阶段。











扫二维码用手机看